Disclaimer: Tot ceea ce scriem in newsletterul “The Crypto Insider PRO” e o radiografie a industriei asa cum o vedem noi, prin prisma informatiilor care sunt publice pentru toata lumea. Nu suntem in masura sa dam sfaturi investitionale nimanui, prin urmare ceea ce faceti cu propriul capital este o decizie personala.
Inainte de toate, un aspect tehnic: pentru ca e-mailul e destul de lung, Google il va taia si va afisa un mesaj pe care trebuie sa dati click pentru a vedea tot e-mailul intr-o noua fereastra.
Joi am avut un nou Crypto After Dark si o noua tombola. Daca sunteti curiosi de grafice, unde putem merge in urmatoarele saptamani, cum mai merg marile canale de crypto de pe Youtube si multe altele, tune in:
Like, Subscribe, share, all the good stuff e mega-apreciat!
In newsletterul de azi:
Vlad simplifica ecuatia: ce se va intampla in urmatoarele saptamani dupa sedinta FED?
Endi aduce in prim plan investitia (seed) de $50M primita de VF de la a16z
Razvan diseaca ultimele evenimente macroeconomice din State
Shinmen analizeaza propunerea ce introduce guvernanta duala in Lido DAO.
The Macro
Inainte de orice, recomandarea mea este sa cititi cele scrise mai jos la pachet cu textul lui Razvan. Sunt complementare si ajuta la o mai buna intelegere a situatiei din prezent.
Dupa sedinta FED-ului de pe 27 si ulterior cand s-a anuntat al doilea trimestru rosu am primit un mesaj scurt de la George Buhnici: "Dump?". Pe masura ce imi strangeam in cap toate argumentele pentru care o cadere a pietelor este putin probabila, am realizat ca nu am destule argumente pentru care acestea ar urma sa creasca. Semnele erau deja acolo.
Stiu ca pare stupid ca sume imense de bani sa fie investite in functie de cuvintele folosite de un om, dar dupa ce am citit o groaza de opinii, frazarea lui Powell a pompat piata, believe it or not. Faptul ca dupa confirmarea celor 75 de puncte a adaugat: "we are now at levels broadly in line with our estimates of neutral interest rates, and after front-loading our hiking in cycle until now we will be much more data dependent going forward" a impins jucatorii din piata sa inceapa sa faca deploy la capitalul strans in ultimele luni. Crazy stuff. Ok, dar ce inseamna practic cele spuse? Sa le luam pe rand:
Sa fie in zona neutral interest rates inseamna ca asta e punctul in care cresterea dobanzilor nu distrug economia. De aici mai departe baietii trebuie sa masoare de 10 ori si sa taie o data pentru a evita o recesiunea sau si mai rau, cum vorbeam intr-un newsletter anterior, o depresiune.
"Restrictive territory" e o mlastina unde FED-ul poate ajunge daca trece peste acel nivel neutru. Daca inflatia nu da semne ca scade, FED-ul se va aventura intr-acolo, dar, istoric, ori de cate ori au facut-o, economia a inceput sa plesneasca.
Un alt termen pe care e util sa il stiti e "forward guidance"; termen care desemneaza cuvintele folosite de catre bancile centrale cu privire la viitor. In general ofera diferite hints tocmai pentru ca pietele sa reactioneze dupa cum vor ei. Ce s-a intamplat cand lui Powell i s-a ridicat mingea la fileu pentru a oferi some forward guidance? A evitat complet raspunsurile mergand pe formula "we are fully data dependent". Adica libertatea de miscare vireaza de la "facem ce credem de cuviinta" la "nu prea mai putem face ce vor muschii nostri, suntem in zona in care ar trebui sa fim atenti si la date".
La ce a condus tot acest narativ? La ideea ca piata de bonduri are dreptate ( prin evolutia ratelor) cand sugereaza ca CPI ( Consumer Price Index) - care e grosso modo rata inflatiei- ar putea fi in jur de 3% in Q3-Q4 anul viitor. Say what?
Ulterior, cine crede scenariul in care inflatia ar reveni la valori decent MULT mai repede decat s-a intamplat in trecut cand a fost nevoie DE ANI pentru a fi repusa in matca, face un calcul de oportunitate si e dispus sa sufere caderi de 20-30% pe risk-on assets unde upside-ul e masiv. Dovada ca tech stocks si crypto au fost primele care au reactionat pozitiv.
FIX ceea ce spune Raoul Pal de cateva luni incoace ca se va intampla, se deruleaza sub ochii nostri.
Asta s-a intamplat.
Acum va spun pe scurt cum ma raportez eu la evenimente:
Urmaresc atent VOLUMUL din piata crypto pentru a-mi da seama cat smart money urmareste narativul descris mai sus.
Cred ca cele spuse de Powell creaza volatilitate pe toate pietele iar directia se poate schimba foarte usor in septembrie-octombrie daca rata inflatiei nu se imbunatateste semnificativ.
Mai cred ca Powell a facut ce trebuia sa faca pentru a nu dauna democratilor in alegerile din toamna. A creat minimum damage, dar inca nu stim daca si cu maximum de benefits pentru obiectivul principal pe care il are FED-ul pana la urma: sa astampere inflatia.
In crypto volatilitatea a condus intotdeauna la un singur lucru: lichidari atat short cat si long. Prin urmare cred ca pretul va atinge culmi nesperate pentru un bear market (BTC la 28k ar inseamna o crestere de peste 50% fata de minimul atins acum cateva saptamani). Acolo incepe sa fie extrem de riscant, mai ales pe fondul faptului ca for some reason alts fac outperform la bitcoin si multi ar putea sa faca FOMO IN grav de tot
Aproape toate scenariile cu sanse semnificative de a se intampla vin cu rate cuts incepand de cel tarziu Q2 anul viitor. Este fix ce are nevoie un bull market in crypto de unde concluzionez ca avem cateva luni in care sa facem DCA inainte de a se inteti tot narativul cu taiere de dobanzi, quantitative easing si bitcoin halving :)
Daca ati ramas aici pana in acest punct al bear market-ului, in lunile urmatoare vin sarmalele pe care trebuie sa le mancati cu grija pentru a nu cadea greu la stomac. Foarte important: nu va imbatati ca sa prindeti si tortul!
LFG!
V
==========
Stay Curious
Seed round de $50 milioane pentru Veefriends
“Acum e prima oara cand au putut deveni investitori intr-o companie a lui Gary. Unde accesul a fost totusi foarte ieftin in comparatie cu alte investitii clasice.” Asta scriam in newsletter-ul PRO cu numarul 2, cand povesteam prima oara despre NFTs. Ma refeream la cei din retail, care au avut bilet la masa inainte sa apara big boys, cei din fonduri.

Zilele trecute, cu siguranta nu in cel mai sexy moment al pietei (in general, nu doar cea de NFTs), a venit o veste care ne-a luat pe (aproape) toti prin surprindere: a16z a condus o runda de finantare de $50 milioane pentru Veefriends. Si nu orice runda, ci prima, cea de seed. Fucking a lot. Sau? Da, da, a lot. Ca UiPath atunci cand a avut seed round(in 2015), a ridicat $1.6 milioane.
Anuntul a fost facut atat de pe contul de Twitter al Veefriends, cat si de Chris Lyons, atat general partner in a16z cat si presedinte al diviziei Web3.
Ce zic cei de la VF despre?
Ca sunt bucurosi sa primeasca finantare de la un fond care investeste in antreprenori care construiesc noul internet. Asta (probabil) vine de la Gary.
Ca planurile de dezvoltare se vor concentra pe a construi proprietatea intelectuala pentru toate cele 283 personaje din colectie. Bine, asta nu inseamna ca ajung prea curand si la morsa mea.
Ca finantarea va fi folosita pentru a pune jar pe foc in planurile de extindere a tot ce tine de creativitate, tehnic si experimental. Asta inseamna (probabil) ca vom vedea mai multe parteneriate si utilitate.
Ca, de la lansare, primary si secondary sales pentru colectie inseamna mai mult de 200.000 ETH. Si am mai facut un calcul. Doar din secondary (de unde primeste 10% royalties), din toate colectiile (Veefriends, Veefriends 2 si Veecon Tickets), Gary a strans peste 8700 ETH pana acum. Cam $15 milioane, la $1700/ETH.
Ca vor recruta cei mai talentati oameni din entertainment si industria Web3. Bullish AF!
In primul rand, a16z crypto, reprezinta un fond (care are deja 4 sub-fonduri), cu peste $7.6 miliarde pregatiti de atac, in total. Ultimul fond l-au anuntat in mai, fiind si cel mai mare, de $4.5 miliarde. Din care o treime, $1.5 miliarde vor merge catre finantari de tip seed. Pana cand nu se intampla ceva spectaculos cu piata(si nici atunci nu va fi usor), am curaj sa pariez ca va fi cea mai mare investitie de tip seed.
Pentru a avea putin context, e important sa intelegem ca a16z mai au investitii pana acum in Web3 startups precum: Avalanche, Coinbase, Compound, Dapper Labs, dYdX, Foundation, Friends with Benefits, MakerDAO, Mirror, Nansen, OpenSea, Optimism, Phantom, Pleasr DAO, Solana, sound.xyz, Uniswap sau chiar Yuga. Astea sunt doar varful aisberg-ului, cele mai cunoscute. Se adauga celor altor catorva zeci. De ce e important? Pentru ca, pe langa bani, orice si de oricine ar avea Gary nevoie din startup-urile astea, cel mai probabil se va rezolva printr-un telefon. Asta e huge.
Dar, ce i-a atras pe cei de la a16z?
Ca Gary e acolo, pe buza lucrurilor care se intampla, inainte sa se intample. + Ca nu e singur, are alaturi comunitatea.
Ca se intampla deja lucruri IRL, precum Veecon, care a avut 7000 participanti la prima editie:
Inseamna ca daca au fost deja 7000 de oameni la prima editie, inainte ca NFTs sa devina mainstream (nu doar noi avem pariul asta, ci si fondurile mari aloca resurse pentru ca si ei cred in asta), cu doar 2 editii care vor mai fi gratuite, incepand din 2025, conferinta poate sa produca venituri suplimentare prin vanzarea de bilete/parteneriate/etc. Iar fondurile, chiar si in crypto, investesc pe termen mediu si lung.
In plus, Gary deja lucreaza sustinut in jurul IP-ului (proprietatii intelectuale), pentru fiecare caracter/prieten. Sunt 283 in total iar finantarea primita ar insemna mai putin de $200.000 pentru fiecare dintre ei. Dar pornind de la ambitiile lui (a vorbit des despre povesti precum Mickey Mouse sau Hello Kitty), si un singur caracter daca reuseste la nivel mare, e suficient incat sa faca compound si pentru altele. Si cand spun ca lucreaza sustinut, ma refer ca in fiecare zi construieste cate o narativa, cate un parteneriat, cate o initiativa. Unele vor reusi, altele vor putea contribui la celebrul citat al lui Edison: “n-am dat gres, am gasit 10.000 idei care nu functioneaza”. De exemplu, caracterele prind viata IRL:
Sau ii readuce pe oameni in febra collectibles si promovezi schimbul intre cards:
Sau inca un parteneriat:
Sau da utilitate personajelor, pe rand:
Anuntul nu a miscat mai deloc cifrele. Floor price-ul colectiei initiale chiar a scazut sub 7 ETH. Insa finantarea ramane. Si, la cum ne-a obisnuit Gary, cel mai probabil ii vom vedea folositi asa cum trebuie: pe toti si indraznet. Cu trial & error. Stim ca cel mai bun moment pentru a planta un copac a fost acum 20 ani, iar urmatorul cel mai bun moment e azi. La fel se poate considera si pentru un proiect care te ajuta sa intri in ecosistemul respectiv. Daca la Bored Ape e mai costisitor sa intri in sistem, la Veefriends inca arata decent FP de la Series 2 (0.42 ETH) sau Veecon Tickets (0.24 ETH). Daca va fi un pariu bun pe termen mediu si lung, ramane de aflat. Si vom afla, pentru ca, dupa cum stiti deja, noi facem retrospective.
Pana atunci,
Ramaneti curiosi,
Endi
=================
Prin ochi Institutionali
Despre ultimele evenimente la nivel macro
In numarul de astazi vom vorbi despre ultima sedinta de politica monetara a FED, produsul intern brut din SUA, vom spicui printre raportarile pe trimestrul doi ale companiilor si evidentia anumite consideratii privind datele.
Pietele au reactionat interpretand decizia si declaratiile FED ca fiind dovish, crescand probabilitatea de o pivotare a FED in 2023 cand va incheia ciclul de poltici monetare restrictive (cresterea dobanzilor). PIB-ul in scadere pe Q2 a venit sa intareasca aceasta teza.
Ultima sedinta de politica monetara a FED
Sedinta din 26-27 iulie a condus la o decizie unanima de crestere a dobanzii cheie cu 75 puncte de baza (75bps sau 0.75%), intervalul pentru dobanda de referinta ajungand la 2.25%-2.50% - o miscare asteptata de piete.
Remarcile din timpul conferintei de presa au dat un impuls pozitiv pietei. Astfel, Powell a mentionat ca: (1) dobanda de referinta a ajuns la un nivel neutru (un nivel al dobanzii care, pe termen lung, nu stimuleaza si nici impacteaza negativ cresterea economica); (2) se asteapta ca la un anumit punct va fi momentul sa incetineasca cresterile de dobanda; (3) economia SUA nu se afla intr-o recesiune, in special datorita unui somaj la minime istorice si a unei piete a muncii care absoarbe forta de munca la o rata relativ puternica; (4) a renuntat la forward guidance (forma de indrumare a pietelor prin declaratii pentru a diminua din socurile deciziilor) si ca deciziile viitoare vor fi luate in functie de datele economice ce vor fi publicate – asemanator cu ce a facut si BCE saptamana trecuta.
Punctele (2) si (4) au fost primite in special de piete ca semne dovish (de politica monetara acomodativa), conducand la o scadere a randamentelor obligatiunilor pe toate nivelurile de maturitate (dar preponderent la cele cu maturitate mai mica deoarece sunt influentate mai mult de rata de referinta FED - fiind pe termen mai scurt, elimina anumite riscuri date de ciclurile economice si sunt mai apropiate de ratele de imprumut peste noapte ale bancilor = federal funds rate sau dobanda de referinta FED), o scadere a dolarului / indicelui DXY si un avant al activelor riscante / stocks / crypto. Randamentele in scadere fac activele riscante relativ mai atractive.
Declaratiile lui Powell au avut si elemente hawkish (de polticia monetara restrictiva / ce constrang conditiile economice), incluzand faptul ca mai are pregatite masuri restrictive in pipeline ori faptul ca va incetini economia deliberat (continuand cresterile de dobanda) pentru a stavili inflatia si a preveni impamantarea asteptarilor inflationiste in psihologia pietei si a consumatorilor. Acest efect este periculos deoarece asteptarile influenteaza nivelul salarial (se observa cresteri) si stabilirea preturilor din economie -> impactand inflatia actuala. Sondajul de la University of Michigan indica faptul ca, pentru moment, asteptarile inflationiste pe termen lung s-au diminuat.
Piata integreaza in estimari seria de cresteri de dobanda (pe care FED a mentionat-o si in sedinta din Iunie, dar piata anticipeaza niveluri de dobanzi chiar mai redus) motiv pentru care este preconizata o pivotare a politcii monetare incepand cu Martie 2023. In schimb, momentul mai soft al dolarului este posibil sa nu dureze mult avand in vedere conditiile macro pe care le intampina blocul Euro si poltica monetara a Bancii Japoniei.
Produsul intern brut al SUA in trimestrul doi
Prima estimate a produsului intern brut al SUA pe Q2, ajustat pentru inflatie (sau produsul in termeni reali), a fost de -0.9% rata anualizata. In SUA este standard sa se raporteze ratele anualizate, ceea ce inseamna o contractie de 0.2% pe trimestrul doi fata de primul. Estimarile din piata indicau o crestere economica cu 0.4% (rata anualizata). Rezultatul pe primul trimestru a fost de o scadere a PIB-ului cu o rata anualizata de 1.6%.
Nu exista o definitie oficiala a recesiunii (surprinzator, nu?), dar in general este vazuta ca o perioada mai lunga de contractie a activitatilor economice. Desi o definitie tehnica s-a strecurat in lexicul economic, aceea de recesiune tehnica ce e caracterizata de doua trimestre consecutive de scadere economica, in perceptia FMI aceasta nu este o definitie valida. Nici din perspectiva institutiei responsanbile cu oficializarea unei recesiuni in SUA, National Bureau of Economic Research (NBER), nu este valabil acest rule-of-thumb.
NBER este o institutie non-profit, independenta dpdv politic, infiintata in 1920. Un comitet (Business Cycle Dating Committee) format din 8 academicieni de la institutii universitare de prestigiu din SUA, infiintat in 1978, analizeaza o serie de date lunare din economie si se pronunta post-factum asupra varfului activitatii economice si inceputului (si sfarsitului) unei recesiuni. Durata pana cand se pronunta dureaza cateva luni si poate atinge chiar si peste un an (ex. recesiunea inceputa in Decembrie 2007 ca parte a marii crize financiare a fost declara dupa mai mult de 12 luni). Datele analizate includ sase tipuri de indicatori cu frecventa lunara (venituri, nivel de angajari, rezultate pe manufactura, nivelul de productie ori nivelul de cheltuieli) impreuna cu o medie formata din PIB si venitul national brut (VNB) - un indicator ce reflecta veniturile totale ale rezidentilor dintr-o tara.
NBER analizeaza retroactiv datele si se pronunta asupra unei recesiuni. Nu este esential ca toate datele sa indice o scadere a activitatii economice intr-un moment pentru a fi declarata recesiunea. NBER urmareste existenta unei scaderi semnificative a activitatii economice care se manifesta larg in economie si care dureaza mai multe luni. Definitia s-a dovedit a fi flexibila cand a fost declarata recesiunea ca urmare a declansarii crizei COVID-19. Astfel, o serie de indicatori s-au deteriorat cu o rapiditate semnficativa intr-un timp relativ extrem de scurt. Cat priveste declararea unei recesiuni ca urmare a doua trimestre de scadere economica, NBER precizeaza ca sunt o serie de aspecte care nu ar fi luate in calcul: (1) activitatea economica nu este definita doar prin evolutia PIB; (2) NBER ia in calcul o scadere semnificativa a activitatii economice, iar (de exemplu) doua trimestre consecutive de scaderi modice nu ar trebui sa constituie bazele unei recesiuni; (3) focusul lor este pe o cronologie lunara a evenimentelor care ia in calcul date lunare; (4) in examinarea situatiei la nivel de trimestru, acorda proportii egale atat PIB-ului, cat si VNB-ului. Diferenta dintre cei doi indicatori a fost importanta in declararea recesiunilor din 2001 si 2007-2008.
Intorcandu-ne la PIB-ul pe Q2, mai jos sunt cotributiile principalelor segmente in evolutia PIB:

Un factor important in contractia economica a reprezentat o incetinire a acumularii stocurilor din mediul privat - o contributie la o rata anualizata de -2.01%. Firmele au adaugat stocuri in mod agresiv la sfarsitul lui 2021 pentru a ocoli problemele de pe lanturile de aprovizionare si, in unele cazuri, in asteptarea unor niveluri ridicate de cheltuieli din partea consumatorilor. Dupa ce au realizat ca au prea multe stocuri (vom vedea exemplele Walmart sau Target mai jos) acestea au incetinit comenzile catre furnizori si se ocupa de reducerea stocurilor, uneori prin discounturi semnificative. Daca firmele isi rezolva problemele cu stocurile atunci se pot intoarce la un flux normal de comenzi catre furnizori si pot stabiliza lantul de activitate economica din care fac parte. De notat ca schimbul in fluxul de stocuri are efecte pe termen scurt, iar pe termen lung efectul ar trebui sa fie reconciliat.
Un efect al cresterilor dobanzilor este vizibil pe piata imobiliara. Investitiile pe piata rezidentiala au avut o scadere anualizata de 14% si au contribuit cu 0.71% la scaderea PIB. Investitiile in capital fix al afacerilor au intrat in teritoriu negativ, un lucru ce indica restrangerea activitatii economice datorate conditiilor financiare restrictive in crestere.
Cheltuielile de consum, care reprezinta cam 2/3 din PIB, au avut o crestere anualizata de 1% (fata de o estimare de 1.2% si un nivel de 1.8% in Q1). Desi sub asteptari, cresterea reprezinta un factor pozitiv, populatia continuand sa mentina un nivel adecvat de cheltuieli avand si o situatia favorabila pe piata muncii.
Exportul net (diferenta dintre exporturi si importuri) a revenit in zona pozitiva dupa un Q1 in care nivelul importurilor a fost mai mare decat cel al exporturilor.
Un lucru este evident: avem parte de o incetinire a economiei, iar acest lucru se muleaza pe dorinta FED de a sugruma cererea pentru a stabiliza echilibrul economic - FED poate actiona in mod direct doar asupra cererii prin instrumentele pe care le are la dispozitie.
Raportarile companiilor pe trimestrul doi din ultima perioada
Saptamana care s-a incheiat a fost cea mai importanta privind raportarile pe trimestrul doi. Mentionam in editiile PRO trecute cateva elemente care trebuie urmarite in raportari privind evolutia companiilor si previziunile echipelor de management pentru urmatorul trimestru si restul anului fiscal. Ziua de joi a fost una speciala in care companii din SUA si Europa cu valoarea de piata de peste $9.4 trilioane au raportat in aceeasi zi.
Cateva elemente de notat: cheltuielile de promovare / advertising sunt, in general, cheltuieli ciclice pentru companii (cresc in perioadele de expansiune si scad/sunt eliminate in perioadele de scadere). Desi industria reprezinta c.1.5% din PIB, aceste cheltuieli sunt cam primele taiate in perioadele de scadere si exista o legatura stransa intre produsul in termeni reali (ajustat pentru inflatie) si cresterea organica a veniturilor din activitatile de advertising. Am observat efectele pe care veniturile din advertising le-au avut asupra raportarilor Snap sau Microsoft. Microsoft a avut rezultate sub consensus (media estimarilor analistilor din piata) privind veniturile si profitabilitatea insa, actiunile s-au apreciat datorita unui guidance bun pentru anul fiscal ce tocmai a inceput pentru ei (+10% netinand cont de fluctuatiile dolarului). De asemenea, platforma cloud Azure a avut o crestere de +46%.
Un dolar puternic a afectat vanzarile companiilor (ex. unul dintre factorii la impactul de $1 miliard in venituri la Microsoft, Alphabet a mentionat ca dolarul a avut un impact de 3.7% asupra cresterii si ca se asteapta la un impact mai mare in urmatorul trimestru, Meta Platforms a notat ca dolarul i-a afectat rezultatele, 3.2% din cresterea Amazon a fost stearsa de aprecierea dolarului, etc.). Goldman Sachs estima ca firmele tech din S&P sunt preponderent afectate, estimand ca 59% din vanzarile acestora sunt efectuate in afara SUA (fata de 29% in 2021 pentru tot S&P 500).
Din raportarile bancilor de pe Wall Street, comportamentul consumatorilor este rezilient. Bank of America observa ca datele pe primele 3 saptamani din Iulie arata un nivel de cheltuieli cu 10% mai mare decat aceeasi perioada din anul trecut. De asemenea, depozite clientilor sunt in crestere. Persoanele cu venituri medii ce aveau $3,500 in conturi inainte de pandemie au acum in medie $13,000, iar cash-flow-ul lunar este pozitiv, dar sub presiunea inflatiei.
Pe de alta parte, comportamentul trebuie segregat pe categorii sociale, inflatia avand un efect preponderent mai mare asupra persoanelor cu venituri mici. CFO-ul McDonald’s noteaza ca aceste persoane au inceput sa se indrepte spre produsele mai ieftine si mai putine meniuri combo. De asemenea, Walmart mentioneaza faptul ca clientii sai cauta discounturi.
Companiile si-au protejat veniturile pasand costurile ridicate venite dinspre lanturile de aprovizionare catre consumatori (uneori, ca ultima masura, dupa ce au absorbit mare parte in marjele de profit) - exemplele includ P&G, Unilever, Colgate-Palmolive, Kraft-Heinz, Danone sau companiile de manufactura din Europa. Cu toate acestea, P&G a atentionat ca clientiii sai sunt reticenti in a accepta cresterile de pret.
Rezultatele Apple si Amazon au fost pozitive. Apple a comunicat rezultate peste asteptarile pietei, mentionand ca simte cresterea preturilor in structura costurilor.
Retailerii dau semne ca inca au probleme cu reducerea cantitatilor mari de stocuri pe care le au la dispozitie. Walmart, cel mai mare retailer din SUA, a emis un trading update in aceasta saptamana atentionand pentru a doua oara ca pietele sa se astepte la o reducere a profitabilitatii, semn a unui mediu retail si a cheltuielilor consumatorilor aflate in scadere. Inflatia pe alimente afecteaza abilitatea consumatorilor de a cheltui pe alte categorii mai generale de produse, iar Walmart se vede nevoit sa aplice discounturi mai mari, reducand din marjele de profit. Target se afla in aceeasi situatie privind reducerea stocurilor.
Companiile tech si-au incetinit ritmul angajarilor: ex. Alphabet (de precizat ca a adaugat 10,108 persoane in acest trimestru), Amazon a redus cu 99,000 personalul dintr-un total de 1.52 milioane, avand de 2x mai multi oameni decat la inceputul pandemiei, iar Apple va continua angajarile, dar la un ritm mai scazut si doar pe pozitii targetate.
Cateva consideratii
O recesiune confirmata este putin probabila avand in vedere situatia pe piata muncii din SUA si rezilienta nivelului de cheltuieli (desi in scadere usoara). Conform Moody’s Analytics, nivelul de economii / savings in exces (calculat peste nivelul dinainte de pandemie) era de $2.5 trilioane in Mai. De notat ca acestea variaza foarte probabil pe diferite straturi de venituri (sau persoane care detin o proprietate vs. ce trebuie sa inchirieze, ratele crescand), iar cererea va fi in continuare afectata de nivelul inflatiei chiar daca acestea incearca prin economii sa isi mentina cheltuielile uzuale. Alti factori (cum ar fi wealth effect este in scadere = nivelul de bunastare oferit de un nivel ridicat al investitiilor sau de a avea o proprietate) isi fac simtita prezenta.
Mai jos putem observa ca recesiunile sunt strans corelate cu piata muncii: graficul indica rata somajului, iar zonele cu gri sunt perioadele de recesiune. Putem observa o crestere a ratei in recesiuni.

Faptul ca a ajuns la neutral rate intr-un timp atat de scurt ofera FED un anumit grad de comfort privind urmatoarele crestreri de dobanda. Mai ales ca a pornit ciclul de politici restrictive mai tarziu decat trebuia. Politica FED are unele implicari imediate asupra cererii, dar si un delay. Sunt doua canale prin care influenteaza: primul este cel legat de indrumarile si comentariile privind ciclul de politica monetara in ansamblu si al doilea este cel legat de impactul reducerii balantei de active si de ratele care au fost deja livrate.
Pivotarea FED va urma sa fie discutata din ce in ce mai mult avand in vedere ultimele date economice. In termeni de scadere a inflatiei, va trebui sa vedem cat de sticky (rezistenta) este aceasta cand o va lua in jos. Pana la urmatoarea sedinta a FED care va fi “data dependent”, vom avea o perioada cu doua rapoarte ale inflatiei si a situatiei pe piata muncii, impreuna cu simpozionul Jackson Hole din 25-27 august.
Razvan
=================
Level up in DAOs: Guvernanta duala si bicameralism?
Unul dintre cele mai fascinante aspecte de care ne lovim cand vorbim despre DAOs sunt problemele care transced tehnologia blockchain si toolurile pe care le avem puse la dispozitie in prezent. Aceste dileme au radacini adanci in istoria comunitatilor umane si se leaga in principal de eficienta cu care distribuim echitabil resursele, cum ajungem la un numitor comun pentru ca la final de zi viata ramane opinie & interpretare si cum punem totul cap la cap pentru a construi un viitor in care mare parte din majoritate este multumita.
De-a lungul istoriei comunitatile locale, regatele, imperiile si ulterior statele au experimentat cu diverse structuri de organizare care au functionat sau nu in functie de contextul istoric, cultura si alte aspecte externe care interferau cu ”linistea” populatiei. Fast forward pana in 2022 si iata ca ne lovim de aceste dileme si in DAOs iar cu ce pare ca ne luptam sunt niste legi nescrise alte naturii pe care e timpul sa le transcedem daca vrem sa ne depasim conditia.
La nivel de maturitate DAOs sunt inca ca niste copii care invata sa mearga iar ce mi se pare extrem de relevant este sa nu ne sfiim din a experimenta cu modele in special in ceea ce priveste guvernanta si sa ne uitam in trecut pentru a intelege profund ce a mers si ce nu si foarte important: DE CE?
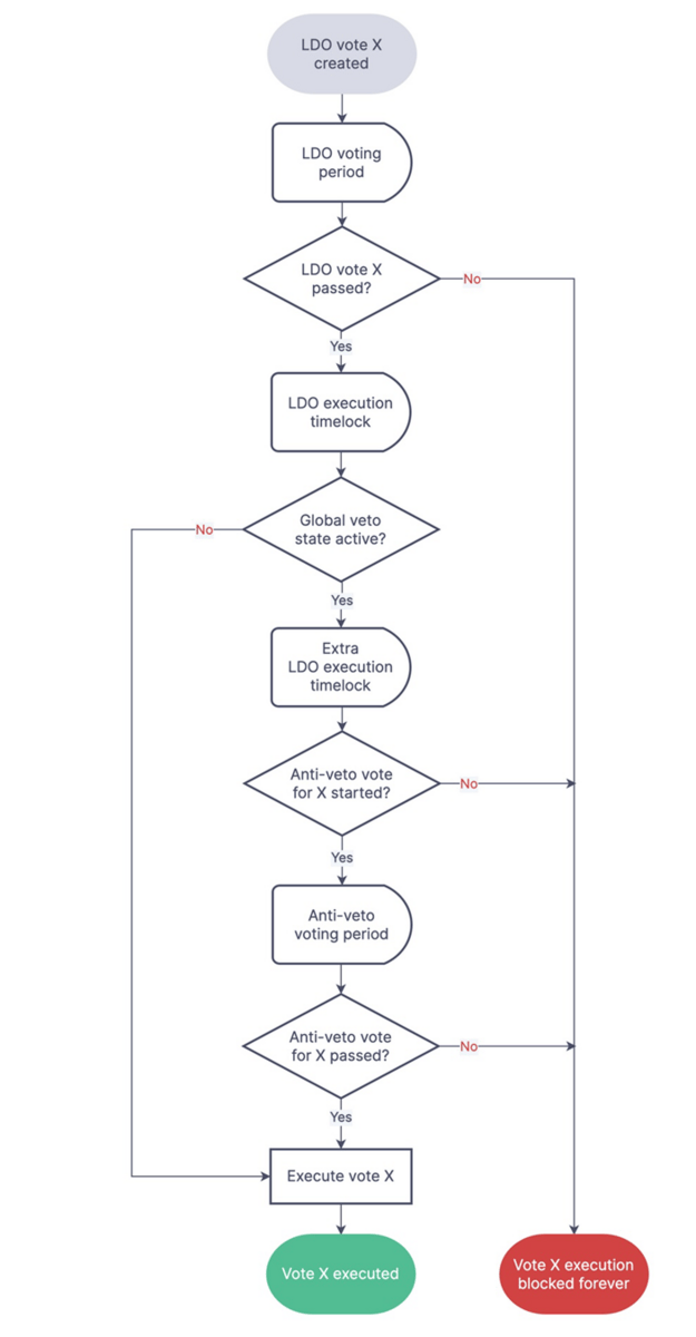
Astfel, putem pune totul cap la cap pentru a putea sa evitam greseli pe care le-am facut in trecut si care ne-ar putea incetini progresul. Acestea fiind spuse hai sa analizam un proposal recent de la Lido finance care introduce conceptul de guvernanta duala in DAO si ce concluzii putem trage.
Drepturi de veto pentru holderii de stETH?
Pentru context, Lido Finance este un protocol ce ofera userilor posibilitatea de a pune la staking Ethereum pentru a genera venituri pasive. Cu ce se remarca aceasta platforma este stETH, un token ce se minteaza intr-o cantitate egala cu ETH-ul pe care il ai blocat si care iti permite sa ramai ”lichid” in DeFi. Lido este organizat sub forma unui DAO si este guvernat pe un model clasic prin tokenul $LDO.
Pentru ca Lido este una dintre cele mai populare platforme pe care utilizatorii DeFi o folosesc pentru a genera venituri pasive din locked ETH, vorbim automat de high stakes si implicit trust. E o diamica destul de interesanta deoarece smart contracturile si puterea decizionala asupra acestora se afla in mainile celor care detin tokenul de guvernanta. Deci practic cei care pun ETH-ul la staking trebuie sa aiba incredere ca holderii de $LDO sunt demni de incredere si ca nu va exista niciodata un context in care ei se unesc pentru a pune la cale un proposal prin care sa schimbe codul si sa retraga miliardele de dolari blocate in protocol. Un scenariu putin probabil dar care aduce in prim plan un risc sistematic ce merita dezbatut.
Ca idee, cam aici se situeaza Lido in DeFi cand vine vorba de TVL si adoptie:

Juicy stuff, motiv pentru care acum aproximativ o luna a fost pus pe masa de dezbatere un proposal ce aduce in premiera(as far as I know) conceptul de guvernanta duala intr-un DAO. TLDR, propunerea incearca sa elimine riscul unui sybil attack prin inarmarea holderilor de stETH cu drepturi de veto. Conceptul nu este nou, ci este chiar imprumutat din sistemul democratic pe care state precum SUA il folosesc deja de sute de ani (bicameralism) si care teoretic garanteaza ca o majoritate nu are putere decizionala absoluta.
In practica mecanismul ar functiona in felul urmator:
Se face o propunere->holderii de $LDO o voteaza-> se aplica un timeframe in care propunerea este dezbatuta si votata de catre holderii de stETH-> propunerea este reevaluata, respinsa sau aprobata.

Suna corect? In opinia mea, da si vad de ce un astfel de sistem ar functiona intr-un DAO precum Lido deoarece vine la pachet cu o serie de avantaje destul de evidente. In primul rand:
introduce ideea de diversificare a puterii decizionale: holderii de stETH au responsabilitatea de a servi drept ”a doua pereche de ochi” obiectiva si au un cuvant de spus in luarea unor decizii ce se pot dovedi ca nefiind benefice pentru viitorul protocolului.
elimina din start o serie de riscuri ce tin de trust si manipularea votului de catre balene.(mai mult trust, mai multa adoptie)
extinde durata de vot si brainstorming iar asta se poate materializa in propuneri mai bine structurate si automat decizii mai bune.
specializarea votului: de exemplu holderii de $LDO, pot lua decizii la nivel de protocol care pot sa creeze riscuri sistematice pentru reteaua Ethereum.(vezi Solend) Prin specializare un astfel de risc ar putea fi eliminat deoarece holderii de $LDO s-ar putea ocupa mai mult de aspectele ce tin de protocol si parametrii optimi de functionare, in timp ce holderii de stETH ar servi drept vocea ce este interesata sa protejeze sanatatea ecosistemului Ethereum.
Pe de alta parte, un astfel de sistem ar complica si incetini procesul decizional in DAO si ar putea genera un ”breeding ground” pentru conflicte de interese & analysis paralysis deci sunt evident si niste dezavantaje la mijloc pentru ca nu avem inca un sistem perfect si complet.
In plus, Lido ofera liquid staking pentru tokeni si de pe alte blockchains iar neincluderea acestora este privita de unii ca nefiind corecta, insa trebuie luat in calcul ce ar presupune asta la nivel de complexitate: a big no acum, dar de luat in calcul pe viitor. Small steps, long vision!
Cateva concluzii
Este fascinant sa observ cum DAOs se confrunta cu probleme ce transced aspectele ce tin de tehnologie si cum in contrast, tehnologia blockchain prin transparenta completeaza niste modele de guvernanta pe care incercam sa le perfectionam de sute, ba chiar mii de ani daca ne uitam la primele comunitati. Propunerea a fost primita cu mult feedback pozitiv, iar in prezent este in stadiu final de dezbatere pentru a fi implementata. In prezent exista mai multe propuneri ce incearca sa rezolve ”dilema agentului principal” de care se lovesc DAOs precum Lido, iar daca sunteti curiosi sa aflati mai multe aruncati un ochi aici.
Exciting times, daca ma intrebati pe mine si sunt curios sa aud si parerea voastra asa ca simtiti-va liberi sa o lasati in comentarii. Pana atunci, cheers si ne auzim pe Discord!
Observe & Understand: that is my religion!
Alex ”Shinmen T”
